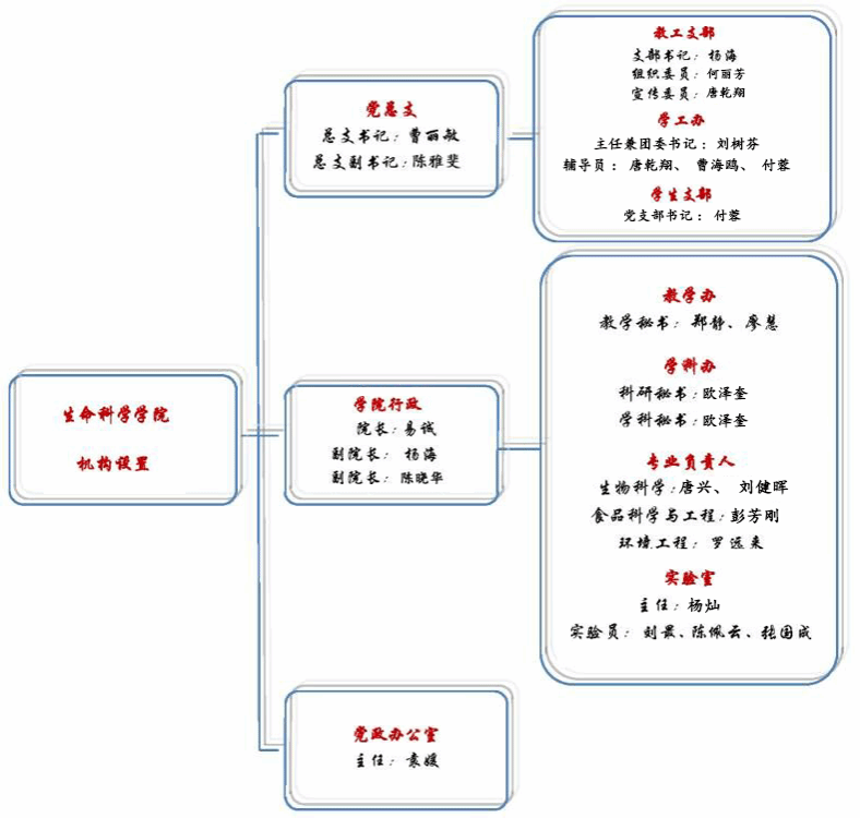
组织机构

 



地址:betway西汉姆联官网西校区 行政办公楼      邮编:421008   联系电话:0734-8486744     邮箱:smkx@hynu.edu.cn 

版权:Copyright ©2021 Betway·必威(西汉姆联)官方网站-WestHam United All Rights Reserved